
-
颜俭
单位:江苏云港律师事务所
手机:18936716666
律师介绍: 江苏颜俭律师网由连云港资深律师颜俭律师创建,十余年办案经验,专业为您提婚姻家庭、民间借贷、建筑工程、房地产等法律服务。找连云港专业律师,请拨打18936716666 查看详细>>
法律法规更多>>
- 江苏省高级人民法院研究制定《刑事裁判涉财产部分执行若干问题的解答》
- 江苏省高级人民法院防范和整治劳动争议虚假诉讼的工作指引
- 高院发布:审理建设工程施工合同纠纷案件若干问题的解答(2022.12.28)
- 省法院发布《关于开展“与个人破产制度功能相当试点”工作中若干问题解答》
- 《江苏省高级人民法院关于进一步规范查封、扣押、冻结财产工作指引》全文及解读
- 江苏省高级人民法院全装修商品房买卖合同装修质量纠纷案件审理指南
- 关于审理民间借贷案件适用法律若干问题的规定
- 最高法院发布民事案件当事人申请再审指南
- 《最高人民法院关于审理商品房买卖合同纠纷案件适用法律若干问题的解释》
- 最新立法:不得通过人力资源公司、劳务派遣公司组织安排学生实习(2022.5.1实施)
成功案例更多>>
车被朋友酒后开走撞了人!幸亏这么做,车主不用担责!
来源:律团公益平台 时间:2015-12-23 21:40:01
日常生活中,向熟人借车使用和给熟人借车的情况屡见不鲜,而把车子借给别人开,如果发生事故造成人员伤亡,作为车主一般要承担连带赔偿责任。浙江湖州南浔区法院近日对一起酒后驾车交通事故人身损害赔偿纠纷案作出一审判决,法院判决车主无须承担赔偿责任。这是为什么?
案例: 26岁的王某和大他一岁的阿良都是浙江湖州南浔当地人,去年5月19日晚,两人相约一起喝酒。当晚王先生是开自己的车去的。他们和其他朋友一起喝到晚上10点多,期间大家都喝了不少酒。到了晚上10点40分左右,王先生发现阿贵不见了,问其他朋友,才知道阿贵有急事走开了,还把王先生的车开走了。 想到阿贵刚喝过酒,开车搞不好会出事,王先生拿起手机拨打110报警,并在报警时如实说明阿贵是酒后驾驶。没想到王先生放下电话才10分钟,阿贵开车撞人的消息就传了过来。 王先生收到法院传票的时候觉得冤枉,他自己没同意借车给喝酒的阿贵,又及时报了警。法庭审理后认为,王先生虽系肇事车辆车主,但在事故发生前就报警称车辆被他人开走,故其不存在过错,无需承担赔偿责任。
被阿贵开车撞伤的李女士是当地人,事故发生时她正骑着电动车赶路。这次事故让她在医院躺了将近1个月。交警部门认定,阿贵醉酒驾车负全责,李女士的伤势构成十级伤残。
事后,阿贵仅支付了李女士2.4万元医药费就再也不肯赔钱了。今年7月,王女士一纸诉状将王先生、阿贵以及保险公司一起告上法院,索赔17万余元。
对于车子被别人开走特别是出借车辆给他人后,发生交通事故,车主是否要承担赔偿责任存在一定争议。《侵权责任法》第49条规定:“因租赁、借用等情形机动车所有人与使用人不是同一人时,发生交通事故后属于该机动车一方责任的,由保险公司在机动车强制保险责任限额范围内予以赔偿。不足部分,由机动车使用人承担赔偿责任;机动车所有人对损害的发生有过错的,承担相应的赔偿责任。”
别人把车开走车主怎么证明自己无责?
所谓机动车所有人的过错,如出借人明知肇事者无驾驶资格或饮酒而借车,又如出借人明知自己的车辆性能不符合安全要求而借车等情况。
什么是机动车所有人的过错?
如果王先生没有报警,作为车主还是有过错的,就是没有尽到对车辆的妥善保管义务,正是他及时报警,采取了能够采取的补救措施,他才被法院判定不承担赔偿责任。借车需谨慎,万一借车后酿成大错,没处买后悔药。
1) 如果借车人没有责任,那没有关系,但发生死亡事故,仍要担道义,如果有责任,特别是车上有人受伤,一般保险是一人一万,而借车人没有钱,那车主负连带责任,就是要交钱。
2) 如果借车人酒后驾驶,保险公司一分不赔,他赔不起的都要你买单。
3)如果开你的车人(无论他是否你的家庭成员)撞了你的家庭成员,保险公司还是不赔。保单列明,被保险人及其家庭成员,司机及其家庭成员是不赔的。其他的什么无证驾驶、逃逸等等,保险公司不赔的都要他来赔,赔不起就算你就要先代他买单。
4)你借车给人后,他又转借第三人,出事了会怎么样?如果第三人和转借的人都赔不起或不愿意赔,索赔失败的,你还是得负连带赔偿责任。
5)如果你明知道或没办法证明你不知道对方没驾驶资格,还把车借给无证的人,或者你明知道对方没有安全驾驶的能力,例如酒后驾驶,吸毒等等,还把车给他开,如果事出大了,可能就不是连带赔偿责任那么简单了。如果非要借车,将车出借之前,一定要确认两件事。一是确认借车的人具有驾驶资格;二是确认自己车的车况没问题。而且:
重要的事情说三遍!
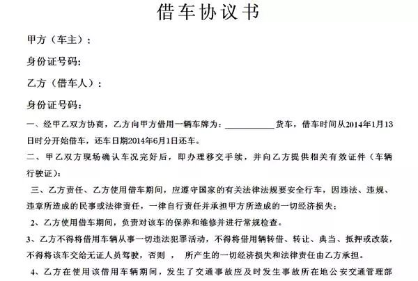
如果非要借车一定要要签署一份协议!
如果非要借车一定要要签署一份协议!
如果非要借车一定要要签署一份协议!
不要因为是朋友就不好意思签署协议,签署借车协议能够更好地维护借车双方的相关利益和责任,避免事后扯皮不清。当然借车人可以主动提起签协议,既显诚意又能不让朋友过于尴尬。
本网站转载文章仅供学习交流之用。
- 上一篇:最高人民法院:合同纠纷典型案例(上)
- 下一篇:定金与违约金能否并用?



苏公网安备:
