
-
颜俭
单位:江苏云港律师事务所
手机:18936716666
律师介绍: 江苏颜俭律师网由连云港资深律师颜俭律师创建,十余年办案经验,专业为您提婚姻家庭、民间借贷、建筑工程、房地产等法律服务。找连云港专业律师,请拨打18936716666 查看详细>>
法律法规更多>>
- 江苏省高级人民法院研究制定《刑事裁判涉财产部分执行若干问题的解答》
- 江苏省高级人民法院防范和整治劳动争议虚假诉讼的工作指引
- 高院发布:审理建设工程施工合同纠纷案件若干问题的解答(2022.12.28)
- 省法院发布《关于开展“与个人破产制度功能相当试点”工作中若干问题解答》
- 《江苏省高级人民法院关于进一步规范查封、扣押、冻结财产工作指引》全文及解读
- 江苏省高级人民法院全装修商品房买卖合同装修质量纠纷案件审理指南
- 关于审理民间借贷案件适用法律若干问题的规定
- 最高法院发布民事案件当事人申请再审指南
- 《最高人民法院关于审理商品房买卖合同纠纷案件适用法律若干问题的解释》
- 最新立法:不得通过人力资源公司、劳务派遣公司组织安排学生实习(2022.5.1实施)
成功案例更多>>
相关文章
官方首次定性首付贷“违法违规”,楼市去杠杆日趋严厉
来源: 沪法网 时间:2016-08-22 21:26:38
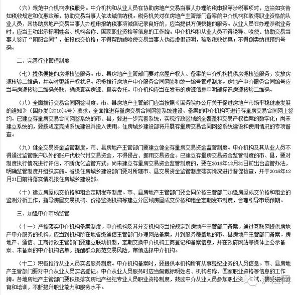
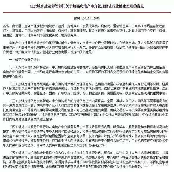
在官方文件中,首付贷被正式列为违法违规金融产品。近日,包括住房城乡建设部、发改委、人民银行、工信部、国税总局、工商局、银监会等七部委下发《关于加强房地产中介管理促进行业健康发展的意见》的文件,其中第五条明确规定,中介机构不得强迫委托人选择其指定的金融机构,不得将金融服务与其他服务捆绑,不得提供或与其他机构合作提供首付贷等违法违规的金融产品和服务,不得向金融机构收取或变相收取返佣等费用。金融机构不得与未在房地产主管部门备案的中介机构合作提供金融服务。
至此,首付贷这一喧嚣了半年多的“互联网金融”产品被正式定性为违法违规。
分析人士称,银监会、人行的共同参与发文,这也使得这一认定基本代表了金融监管部门的态度,而不仅仅只是针对中介行业。
“首付贷我们年初时做过,后来链家被查处以后我们就不做了,当时是链家先推出的,我们为了竞争也推出了。后来风声紧了,好像各大中介现在也都不敢做了。”上海某中介门店经理说,首付贷的需求人群还是蛮多的,在成交占比中能占10%,他们当时推出的首付贷月息是1.6%,利息也是很高的。
“我们公司不做首付贷。首付贷最大的危害是放大了金融杠杆,因为房屋做为一项需求品是有一定的门槛的,降低门槛会扩大社会需求,造成贷款风险并推高房价。”上海宝原地产副总经理沈彦说,中介公司向金融机构收取或变相收取返佣,不但会造成很多灰色收入,也增加了购房者的成本,同时,中介公司变相给贷款者提供虚假材料的包装,虚假信息的审核,也破坏了银行审核贷款的机制,会造成越来越多的贷款通过虚假包装而审批通过,形成一定量之后,会带来很大危害。
上海某品牌中介负责人说,首付贷的特点是加杠杆,这是基于市场非常热,有投资者甚至投机者出现的情况下,需求才会变得普遍,而像上海这一轮市场调整下来,二手房东和客户主要是置换型,他们的问题主要在于资金的过桥。“有一些有牌照的金融机构在做,或者让客户自己解决,我们自己不做,也不设立贷款资金池。”
房天下相关人士表示,年初的时候他们曾推出过首付贷、按揭贷、赎楼贷、尾款垫资等金融产品,“后来都不让做了,现在除了正常的按揭贷款,其他的房产贷款类型都不做了。”
曾在年初推出过首付贷、换房贷、赎楼贷、挂牌贷等金融产品的房多多,也明确表示不再做这类金融产品了,“我们现在只有多多贷,是一种消费贷,用于装修、购车、旅游等,明确注明不能用于首付。”房多多相关人士说。
易居研究院研究总监严跃进表示,从“违法违规”的定义判断,显示出政策层面比较严厉的导向,对于首付贷相关企业来说,是一个很大的打击。当然这也能够督促各类金融企业后续在金融创新方面不会有太大的出格动作。另外,从实际情况看,近期对于资产泡沫的打击,也会使得对于首付贷的发放、部分中介违规创新、部分商业银行违规承揽此类业务等,都成为打击的重点。后续在交易市场的秩序维护方面,应该会有一些新的变化,部分中介和商业银行违规的做法,或面临比较严厉的信贷业务取消或面临罚款等惩罚。
“对首付贷这种违规行为予以明示,从某种程度来看是响应‘去杠杆’的管理意图。”上海中原分析师卢文曦说,二手房在交易中占有重要比重,尤其像上海等重要城市,二手房交易超过新房,故加强中介行业管理,有利于行业的健康发展。此外还可以清理市场交易次序,让所有参与者了解真实情况,还原市场中真实需求。
本网站所有转载文章系宣传法律知识、传递新闻信息之目的。我们已明确注明来源和作者,如有不希望被转载的媒体或个人可与我们联系,我们将立即进行处理。
微信扫描下图二维码或者手机客户端长按下图识别二维码,选择关注公众号后,可浏览推送文章。作为一名专职律师,颜俭律师将尽其所能,第一时间为大家分享实用法律文章。欢迎将本文分享,转载请注明作者和出处。








苏公网安备:
