
-
颜俭
单位:江苏云港律师事务所
手机:18936716666
律师介绍: 江苏颜俭律师网由连云港资深律师颜俭律师创建,十余年办案经验,专业为您提婚姻家庭、民间借贷、建筑工程、房地产等法律服务。找连云港专业律师,请拨打18936716666 查看详细>>
法律法规更多>>
- 江苏省高级人民法院研究制定《刑事裁判涉财产部分执行若干问题的解答》
- 江苏省高级人民法院防范和整治劳动争议虚假诉讼的工作指引
- 高院发布:审理建设工程施工合同纠纷案件若干问题的解答(2022.12.28)
- 省法院发布《关于开展“与个人破产制度功能相当试点”工作中若干问题解答》
- 《江苏省高级人民法院关于进一步规范查封、扣押、冻结财产工作指引》全文及解读
- 江苏省高级人民法院全装修商品房买卖合同装修质量纠纷案件审理指南
- 关于审理民间借贷案件适用法律若干问题的规定
- 最高法院发布民事案件当事人申请再审指南
- 《最高人民法院关于审理商品房买卖合同纠纷案件适用法律若干问题的解释》
- 最新立法:不得通过人力资源公司、劳务派遣公司组织安排学生实习(2022.5.1实施)
成功案例更多>>
呼格案:流于形式的追责侮辱了谁?
来源:律团公益平台 时间:2016-02-03 23:20:10
2月1日,农历腊月二十三!
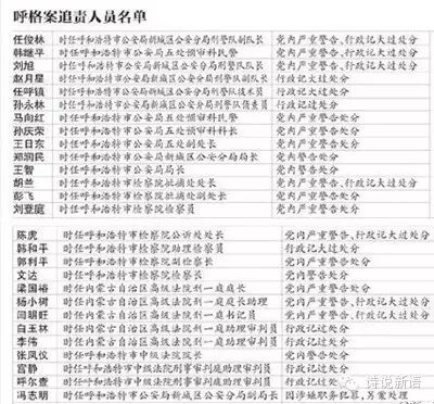
当大多数北方民众沉浸在迎接农历之小年的喜悦中时,从冰天雪地的北疆内蒙古传来一条消息:曾经一度甚嚣尘上,民意沸然的“呼格吉勒图案”追责结果也宣告出炉。
据媒体披露,内蒙古当地有关机关和部门依法依规对该错案负有责任的27人进行了追责。在官方公布的27人追责名单中,其大多数人处理结果多为党内严重警告、党内警告以及行政记大过。
又据媒体报道,“呼格吉勒图父母从新闻中得知这一结果。‘挺痛心的’,没想到会今天是这样的一个结果。得知消息时,自己气得浑身发抖,接受不了。”
“有谁征求过我们的意见?这个结论,比没有结果更惨然。”
事实上,这样的结局非但当事家属“接受不了”,就连我等旁观者闻之也颇觉愤慨。
一起错案耗时18年,经无数人接力终得沉冤昭雪,又历经一年漫长的追责之路,却结果如斯。
一言以蔽之,呼格吉勒图案的追责,这般流于形式,非但不是法治、正义的伸张,反而是一种侮辱与损害。
这种流于形式的追责,不仅仅侮辱了含冤而去的当事人及其家属,还侮辱了亿万庶民仍旧寄予希望的以政府为代表的公权力者,更侮辱了这个社会自豪宣称的“社会主义法律体系”。
正如微博大V@光远看经济 所言:呼格吉勒图案问责的结果让公检法的所有人明白,制造错案,哪怕是命案,其实不会有任何责任。这种问责对社会的上海比错案本身严重百倍。
曾经,内蒙古当地政府在纠正了呼格吉勒图错案后率先启动追责,曾引得一片舆论叫好之声,在众目期待之下,却雷声大雨点小,出了这样一个虎头蛇尾、漏洞百出的追责结果,令庶民失望的同时,再次暴露了某些领域的官僚作风。
司法,其本质要义在于公平、公正、公开;我们的司法工作人员也一直在强调“罪刑罚”三统一原则。然而,在这呼格吉勒图案的追责中却没有任何体现,一些该追责的没有追责,不该追责的却予以追责,正如一名网友质问“书记员有什么责任竟也要被追责?”
这种蜻蜓沾水引发一波涟漪的追责,涟漪之内都遭追责,结果却不分轻重,如此伤其十指,为何不如断其一指?
其次,对于具体案件要具体分析,在该案中,当初合议庭曾认为当事人无罪,但却遭到了当地法院审委会的坚定否决,那么追责起来,合议庭和审委会的责任自不应一样。
还有,众所周知,当地政法委及部分党政领导肆意干预案件才是造成这一冤案的“元凶”,这些人为了所谓的政绩、为了个人的仕途,罔顾司法与事实,草菅人命之恶,其所造成的恶劣影响,可谓罪大恶极。
再则,这种以党纪代替国法的追责更令人不寒而栗、够并不断,是不是只要有执政党党员这个身份就可以免于国法惩处?
以纪律替国法,说轻了是偷换概念、混淆是非;说穿了就是为作恶者开脱,为作恶者作恶,对这个社会的侮辱和损害则是成几何倍数增长。
20年前,一伙人“做”掉了一条人命;20年后,这伙人却被党内警告、行政记过。
庶民们不敢呼吁古来已有的“杀人偿命”,但求不因党纪徇国法,都徒呼奈何。
纵然如此,还是要呼吁:此例决不可开,此风也决不可长!
遗憾的是,我们的官僚体系内的执法者却视而不见、听而不闻,仍我行我素的抛出这样一个所谓的追责结果。
也许有人会劝而言之,这事国情,能纠错案,能追责已经是重大的法治进程了,司法进步也不是一蹴而就云云。
是啊,一个呼格吉勒图案,当年以长官意志而高压破案是功劳,如今纠错追责也是可旌扬的功勋,一起人祸而成的冤案能为执政者赢得两次掌声,这就是我们执公权力者们的逻辑。殊不料,他们所谓的丰功伟绩,都是以牺牲一个个像呼格吉勒图这样的卑微灵魂而铸就,踩着如此的累累白骨而继续逍遥作福。
如此之怪现象,想必写下《二十年目睹之怪现状》的大作家吴趼人也要羞愧而死。
行文至此,愤慨之余,不胜唏嘘,一瞥之间,看到了微博上那个知名的博主@作家崔成浩 就此事发出的言论:
新闻说,呼格冤案,27人被追责。可翻开处分结果一看,却几乎都是警告和记过。我仿佛看见一大腹便便者具备说:“来来来,罚酒三杯!”一团和气无关痛痒的追责,不但丝毫起不到惊醒作用,反而会助长漠视法律滥用权利的歪风。
一个来自我们经常嘲讽的邻国的网民,都看的如此清楚,不相信我们数以百万计的执政者看不明白,看不透彻
然而,他们既能看得明白、透彻,却为何还要作出如此侮辱和损害社会良知、司法正义、民心向善的可耻、可笑之举?
大概,鬼才知道吧!
本网站所有转载文章系宣传法律知识、传递新闻信息之目的。我们已明确注明来源和作者,如有不希望被转载的媒体或个人可与我们联系,我们将立即进行处理。
微信扫描下图二维码或者手机客户端长按下图识别二维码,选择关注公众号后,可浏览推送文章。作为一名专职律师,颜俭律师将尽其所能,第一时间为大家分享实用法律文章。欢迎将本文分享,转载请注明作者和出处。





苏公网安备:
